在线咨询
0086-416-7873535
官方微信
官方微信
多部分结合印发印发《关于推进职业技术证书互
来源:william威廉中文官网
发布时间:2026-02-15 12:25
 

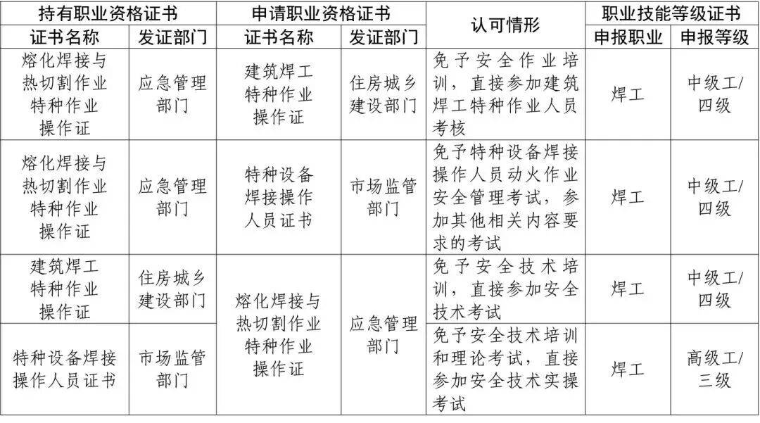
  近日,人力资本社会保障部办公厅、住房城乡扶植部办公厅、应急办理部办公厅、市场监管总局办公厅印发取得应急办理部分颁布的无效的低压电工功课、高压电工功课特种功课操做证的人员,正在向住房城乡扶植部分申请建建电工特种功课操做证时,可免予平安功课培训,间接加入建建电工特种功课人员查核。取得住房城乡扶植部分颁布的无效的建建电工特种功课操做证的人员,正在申请应急办理部分低压电工功课特种功课操做证时,可免予平安手艺培训,取得应急办理部分颁布的无效的熔化焊接取热切割功课特种功课操做证的人员,正在向颁布建建焊工特种功课操做证地域的住房城乡扶植从管部分申请响应操做证时,可免予平安功课培训,间接加入建建焊工特种功课人员查核;正在申请市场监管部分特种设备焊接操做人员证书时,可免予特种设备焊接操做人员动火功课平安办理测验,加入其他相关内容要求的测验。取得住房城乡扶植部分颁布的无效的建建焊工特种功课操做证的人员,正在申请应急办理部分熔化焊接取热切割功课特种功课操做证时,可免予平安手艺培训,间接加入平安手艺测验。取得市场监管部分颁布的无效的特种设备焊接操做人员证书的人员,正在申请应急办理部分熔化焊接取热切割功课特种功课操做证时,可免予平安手艺培训和理论测验,间接加入平安手艺实操测验。针对电工、焊工等沉点范畴,从业人员取得应急办理部分、住房城乡扶植部分颁布的无效的低压电工功课、熔化焊接取热切割功课、建建电工、建建焊工特种功课操做证的,视同达到响应职业(工种)初级工(五级)程度,可按别离报名加入人力资本社会保障部分遴选存案的职业技术品级认定机构开展的电工、焊工等响应职业(工种)中级工(四级)技术品级认定。取得应急办理部分颁布的无效的高压电工功课特种功课操做证的,以及市场监管部分颁布的无效的特种设备焊接操做人员证书的,视同达到响应职业(工种)中级工(四级)程度,可按别离报名加入人力资本社会保障部分遴选存案的职业技术品级认定机构开展的电工、焊工等响应职业(工种)高级工()技术品级认定。支撑各地成立跨部分协同机制,统筹职业资历评价和职业技术品级认定资本,开展技强人才结合评价工做。对现行国度职业资历目次中未开展品级评价的技强人员职业资历,正在满脚公共平安、人身健康、生命财富平安等要求前提下,可摸索开展“一试多证”,通过一次职业资历评价,对测验及格人员由技强人员职业资历实施部分(单元)发放响应职业资历证书,同时由职业技术品级认定机构颁布响应职业技术品级证书。因为特种功课和特种设备的高性,具备及格操做能力后方可上岗。对于电工、焊工等通用性较强的职业,其技术评价工做笼盖能源、住房城乡扶植、交通等行业范畴,涉及住房城乡扶植、应急办理、市场监管等多个从管部分,分歧范畴根据本身需求别离对特种功课人员和特种设备操做人员进行培训查核。因为各范畴根据的法令律例分歧,正在培训尺度、评价尺度、证书办理等方面存正在差别,且证书合用范畴各有侧沉,劳动者正在跨范畴就业时,往往面对证书效力互认不畅、需要从头加入评价取证的环境。因而,推进相关技强人员职业资历证书、职业技术品级证书互通互认具有主要意义。一是为劳动者减负赋能。推进电工、焊工职业资历证书互通互认,能够切实削减劳动者反复取证的时间取经济成本,无效降低就业创业的轨制性门槛。这一行动有益于保障劳动者退职业转换、地区流动过程中的技术价值获得充实承认。二是为企业降本增效。推进电工、焊工职业资历证书互通互认,能够削减企业针对已持证人员开展的反复性技术培训,节流培训师资、场地、设备等各项投入,优化人力资本办理取培育成本。此外,证书互认互通也可以或许拓宽企业的人才选聘范畴,打破地区、行业的人才选用,提拔人才设置装备摆设和利用效率。三是提拔办事效能。推进电工、焊工等职业资历证书互通互认及取职业技术品级证书的无效跟尾,焦点是提高职业技术证书的畅通效率取市场承认度,进而鞭策技强人才评价范畴管理模式优化升级。同时,积极鞭策相关部分间的数据共享协同,也有益于精准控制技强人才供需动态取证书畅通环境,切实赋能政务办事提质增效。为鞭策证书互通互认落地收效,《通知》从培训内容互认、比照认定、结合评价、数据共享等方面,提出系统化、可操做的实施框架,实现“数据可逃溯、证书能互通”,让证书互通互认实正给劳动者带来便当,激发市场活力。一是以沉点范畴培训内容互认为根本,通顺证书互通互认渠道。《通知》提出:对已取得住房城乡扶植、应急办理或者市场监管等此中一个部分颁布的电工、焊工相关职业资历证书的从业人员,正在申请其他两个部分响应证书时,如无出格,采纳免予平安功课培训(或平安手艺培训)、免予理论测验等体例简化测验流程。二是以比照认定和结合评价为手段,成立分歧证书跟尾机制。起首,针对电工、焊工等沉点范畴,从业人员若取得应急办理、住房城乡扶植、市场监管部分颁布的相关证书,视同达到响应职业(工种)初级工或中级工程度,可按报名加入人力资本社会保障部分遴选存案的职业技术品级认定机构开展的电工、焊工等中级工或高级工技术品级认定。其次,激励各地成立跨部分协同机制,统筹职业资历评价和职业技术品级认定资本,开展技强人才结合评价工做。三是以数据共享协同为纽带,手艺赋能是打破消息孤岛的最无效手段,《通知》强调要依托人力资本社会保障部技强人才评价工做网,健全完美职业技术查核判定机构、技强人员职业资历证书查询系统。通过整合相关部分各类证书消息资本,采纳“已有查询网链接接入、无查询网消息同步”的体例,实现技强人才评价工做网“一网通查”。为鞭策职业技术证书互认跟尾工做行稳致远,需要强化部分统筹协同,鞭策工做范式从“成果互认”转向“过程共建、数据互通、质量共治”,建立科学规范且运转高效的评价系统。一是强化部分协同,建牢长效机制根本。职业技术证书互认互通是技强人才流动壁垒、减轻劳动者取证承担的主要行动,其素质是正在不改变各部分办理职责的前提下,改变和优化办理办事体例,必需严酷遵照“尺度不降、权责不变、流程简化、办事提效”准绳,健全完美人力资本社会保障、住房城乡扶植、应急办理、市场监管等多部分常态化协同机制,统筹推进互认互通取职责落实。二是摸索一试多证,立异互认跟尾体例。以办事财产需乞降劳动者终身成长为导向,打破评价工做中的条块朋分取反复查核,通过一次查核、共享、证书互认,实现评价过程的集约高效取评价成果的权势巨子通用。其焦点是劳动者加入一次职业资历评价,查核成就达到相关要求后,可申请获得多个部分或评价机构颁布的职业技术证书。三是严把评价质量,提高证书含金量。完美评价机构遴选尺度,明白机构正在天分诺言、场地设备、办理轨制、人员配备、评价手艺等方面的硬性要求。健全评价机构动态办理机制,对认定质量高、办事结果好的机构予以激励,对存正在违规操做、失信行为的机构及时退出,保障评价机构的专业性取公信力。加强题库扶植取办理,强化考评督导,通顺赞扬举报渠道,提拔评价实施质效。